Instance Verification Kit (IVK)
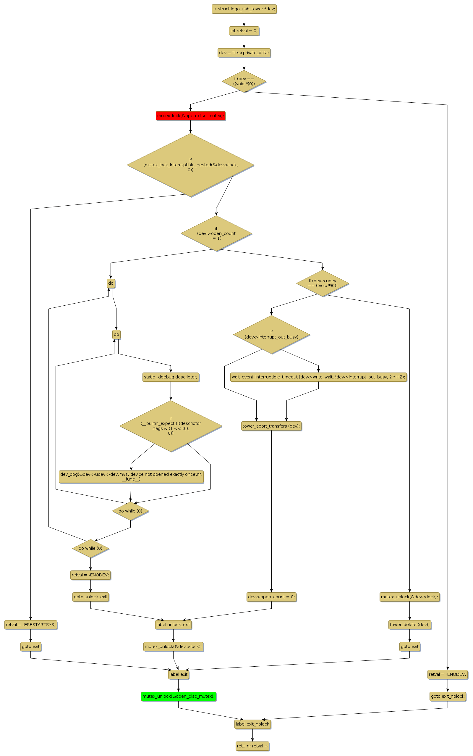
mutex lock @ [13541+29+/linux-3.19-rc1/drivers/usb/misc/legousbtower.c]
Instance Signature: open_disc_mutex
|
The Matching Pair Graph:
|
|
Function Name
|
Control Flow Graph (CFG)
|
Events Flow Graph (EFG)
|
Source Correspondence
|
|
tower_release
|
|
|
[13344+13+/linux-3.19-rc1/drivers/usb/misc/legousbtower.c]
|